Fig. 3
From: Bmi-1 alleviates adventitial fibroblast senescence by eliminating ROS in pulmonary hypertension

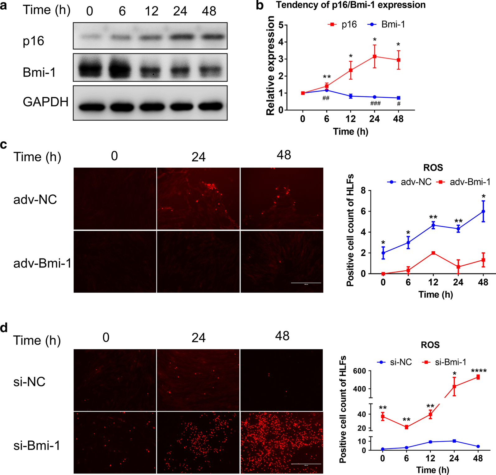
Bmi-1 directly regulates HLFs senescence by eliminating ROS. HLFs were given CoCl2 (150 μmol/ml) for 0, 6, 12, 24, and 48 h. a Western blotting detected the expression of Bmi-1 and p16 in each group. b Expression trend of Bmi-1 and p16 protein at 0, 6, 12, 24, and 48 h. *P < 0.05 and **P < 0.01 versus 0 h of p16 group. #P < 0.05, ##P < 0.01 and ###P <0.001 vs. 0 h of Bmi-1 group. c, d Detection of the number of ROS-positive HLFs in adv-Bmi-1 or si-Bmi-1 group after each group was treated with CoCl2 for 0, 6, 12, 24, and 48 h. *P < 0.05, **P < 0.01, and ****P < 0.0001 vs. adv-NC (c) or si-NC (d) group in indicated time respectively. All data are shown as the mean ± SEM of at least three independent experiments. Statistical significance compared to controls was assessed using the unpaired two-tailed Student’s t test